化院的先进班集体如繁星闪耀,他们以团结为纽带,以奋进为底色,为全院树立起青春榜样。今天,“化小水”将带大家走进先进班集体的故事,这次的主角是化231-3班、化232-2班。
制度立基,规范护航
在烟台大学化学化工学院
有这样一个集体
他们以“熵减”为理念
从分散走向凝聚
从混乱走向有序
他们用两年时间书写了
一段属于化231-3班的卓越篇

化231-3班将化学中的“熵”概念
创造性融入班级管理
构建了一套“熵减”驱动的成长体系
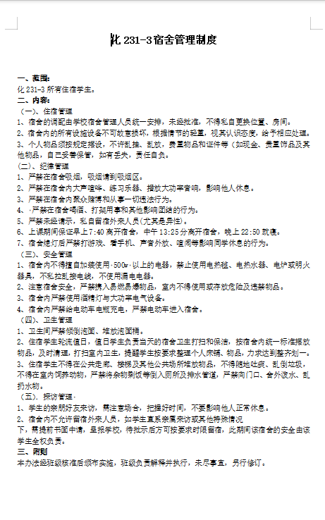
“三无”“三要”制度
财务管理制度等“特色制度”
全方位规范班级运行
其中“课堂无手机”制度
通过课前收手机袋的方式
让课堂专注度拉满
“考试、学术无舞弊”制度
则以诚信考试主题班会为依托
筑牢学术底线


此外,整个班级还进行数字化管理
“微信班级小管家”从大一军训起
就成为班级管理的“智慧大脑”
截图收集、学费收取、人数统计
等工作一键搞定
既为班委减负,又让班级事务高效透明

化231-3班以“熵减”为笔
以“卓越”为墨
在烟台大学的校园里绘就了
一幅先进班集体的精彩画卷
他们的故事
是化学学科精神的生动诠释
更是当代大学生集体成长的鲜活样本
文体增辉,志愿添彩
由43人组成的班集体化232-2班
在导师的专业指导下
在全体同学的共同努力下
班级不仅养成了优良学风
更在文体、志愿服务领域发光发热

“把知识用到实处,把温暖带给他人”
是化232-2班的行动准则
累计超2000小时的志愿服务时长
见证着他们的担当
连续两年赴山区小学开展暑期支教
为留守儿童送去知识与陪伴
组织参与“光盘行动”
等公益活动与志愿活动
他们用实际行动倡导绿色生活
让青春在奉献中闪光


从文艺比赛到体育展演
从手工创作到演讲竞技
同学们在文体舞台上释放活力
展现出当代大学生的多元风采

化232-2班永远是
“文体飞扬、善心相守的班级共同体”
有着“积极、向上、凝聚、团结”的精神底色
从多元融合的集体
到主动奉献社会的志愿者
他们用两年的时光证明
青春最美的模样
是与同伴携手
在逐梦的路上奋力奔跑
他们的故事是集体成长的生动缩影
以专业为帆,以团结为桨
在求知与探索的海洋中破浪前行
相信他们的这份坚守与热爱
会感染校园里更多班级
在深耕学业、攻坚科创、践行服务的道路上接续奋斗
让先进之花在校园各处持续绽放